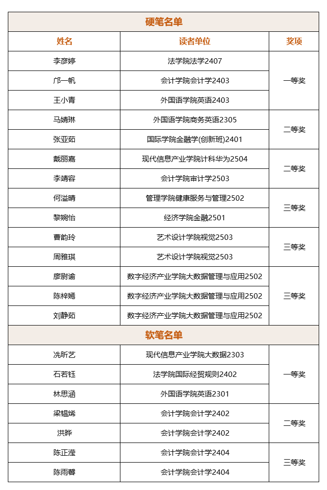
经典图书抄书接力活动旨在让广大师生通过阅读经典图书并从中摘录精彩片段进行分享,学生组队参赛形式接力抄书,通过提笔练字陶冶情操、感受汉字魅力,加深对经典图书的理解。本次活动共有182名读者报名参加,经由评委评定,评选出硬笔团队一等奖1个、二等奖2个、三等奖3个,软笔团队一等奖1个、二等奖1个、三等奖1个(软笔团队奖项设置根据已提交作品数量调整)。以下是第二届经典图书抄书接力活动获奖名单:

获奖证书及奖品领取事宜将另行通知,敬请留意图书馆官方网站、微信公众号及校内康小丁/钉钉等平台发布的相关消息。
图书馆
2025年12月11日